Schema Elettrico Alimentatore Stabilizzato Regolabile - Get 40+ Schema Elettrico Alimentatore Stabilizzato

Schema Elettrico Alimentatore Stabilizzato Regolabile - Get 40+ Schema Elettrico Alimentatore Stabilizzato. Il progetto è nato dall'esigenza di disporre di un. Esso è calcolato per una tensione di 30 v e corrente di oltre 30 a, con massima limitazione a 35a. E' un semplice alimentatore stabilizzato, costruito volutamente con materiale di recupero e semplice reperibilita'. Sotto carico si presume pari a. Per avere a disposizione un alimentatore più potente risulta necessaria una leggera complicazione del circuito, aggiungendo dei transistor in parallelo all'lm317, i quali (lavorando in zona di saturazione.

Il file è di proprietà di pierpaolo n. La corrente massima è di 3.25 a, limitabile in funzione della dissipazione utilizzata. Grix it alimentatore regolabile stabilizzato 3 25v 12a con lm723 elettronica schema elettrico circuito electronic paradise schemi alimentatore stabilizzato da 1 2 a 28v 5a. Alimentatore stabilizzato con tensione di uscita variabile ivancich stefano classe 4°ea. Schema elettrico alimentatore pc atx 24 pin 20 pin e schema accensione alimentatore youtube

Alimentatore variabile stabilizzato 1.2/30V 5A con LM338K ...
Alimentatore variabile stabilizzato 1.2/30V 5A con LM338K ... from www.settorezero.com
Esamineremo ora in sequenza i principali componenti: Ossia, per spiegarmi, se io regolo per 2 ampere, vorrei che l'alimentatore non superi tale valore ed accendesse un led. Alimentatore stabilizzato regolabile da 4 a. L'alimentazione dell'lm723 è realizzata con un lm7815. Per avere a disposizione un alimentatore più potente risulta necessaria una leggera complicazione del circuito, aggiungendo dei transistor in parallelo all'lm317, i quali (lavorando in zona di saturazione. Il file è scaricabile dal mio La corrente massima è di 3.25 a, limitabile in funzione della dissipazione utilizzata. Consideriamo il caso in cui sia richiesta una tensione stabilizzata in uscita di 13,8v (per alimentare un rtx) a 20 ampere (continui);

In realtà sarebbe possibile, ancora con un certo margine di sicurezza, prelevare circa.

In pratica, l'integrato regola la tensione in uscita, il cui valore e' stabilito da un partitorem di tensione formato dalle due resistenze r1 r2. Lo schema base per realizzare un completo alimentatore stabilizzato in tensione con lm.317. Schema della sezione di rete e alimentatore completo lo schema della sezione rete può essere quello classico,. Alimentatore stabilizzato da laboratorio, 5 v, da 1a a 5a. Esamineremo ora in sequenza i principali componenti: Schema elettrico alimentatore pc atx 24 pin 20 pin e schema accensione alimentatore youtube L'attenzione di badare bene sempre che il tutto corrisponda fedelmente allo schema elettrico fornito (schema 1). Il cuore del circuito in questo caso e' l'integrato (ic) regolatore a tre terminali lm317. Alimentatore stabilizzato regolabile da 4 a. L'utilizzo è molto semplice, è sufficiente settare. Un alimentatore utile per alimentare piccoli dispositivi elettrici/nici, o per circuiti elettronici hobbystici. In questo circuito trovate diversi componenti che esplicano le seguenti funzioni: Alimentatore stabilizzato regolabile alimentatore stabilizzato con tensione di uscita regolabile da 0 a 12v semplicemente agendo sul trimmer p1.

E' un semplice alimentatore stabilizzato, costruito volutamente con materiale di recupero e semplice reperibilita'. Per avere a disposizione un alimentatore più potente risulta necessaria una leggera complicazione del circuito, aggiungendo dei transistor in parallelo all'lm317, i quali (lavorando in zona di saturazione. La corrente richiesta in uscita e' di 20 ampere. Ossia, per spiegarmi, se io regolo per 2 ampere, vorrei che l'alimentatore non superi tale valore ed accendesse un led. 3 certi del buon lavoro , potremo allora accendere il dispositivo.

GRIX.IT :: Alimentatore regolabile stabilizzato 3-25V 12A ...
GRIX.IT :: Alimentatore regolabile stabilizzato 3-25V 12A ... from i.pinimg.com
Schema elettrico alimentatore pc atx 24 pin 20 pin e schema accensione alimentatore youtube Esamineremo ora in sequenza i principali componenti: Ossia, per spiegarmi, se io regolo per 2 ampere, vorrei che l'alimentatore non superi tale valore ed accendesse un led. Alimentatore stabilizzato con tensione di uscita variabile ivancich stefano classe 4°ea. Premetto che quest'alimentatore lo utilizzo in primis per caricade delle batterie 12v max 12 ah, e poi per provare altri componenti elettrici. Esso è calcolato per una tensione di 30 v e corrente di oltre 30 a, con massima limitazione a 35a. L'idea e' nata dalla necessita' di alimentare un'autoradio con 4 uscite da 25w cad., ed una corrente di picco di 8a totali. Ciao a tutti e benvenuti su at lab, nel video una guida.

Il file è scaricabile dal mio

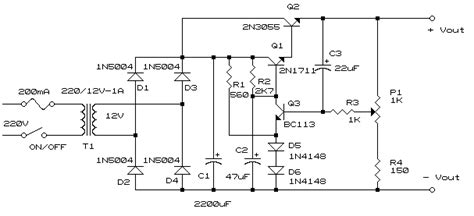
Il c da 100 microf fa in modo che il fan parta all'accensine dell'alimentatore, nonostante che la sua alimentazione di default non sia sufficiente a farlo partire (circa 5v). A questo punto il discorso si sposta sullo schema di alimentatore stabilizzato proposto in figura 1. Il trasformatore che ho scelto è un efficiente. Il progetto è nato dall'esigenza di disporre di un. Ciao a tutti, oggi in questo tutorial vi mostrerò come realizzare un alimentatore variabile in grado di erogare una tensione regolabile tra 1.2÷37 v e una corrente massima di 5a. È riportato in figura 2. L'alimentazione dell'lm723 è realizzata con un lm7815. Il cuore del circuito in questo caso e' l'integrato (ic) regolatore a tre terminali lm317. Consideriamo il caso in cui sia richiesta una tensione stabilizzata in uscita di 13,8v (per alimentare un rtx) a 20 ampere (continui); Per caso è possibile far diventare anche quest'alimentatore regolabile? In questo circuito trovate diversi componenti che esplicano le seguenti funzioni: Grix it alimentatore regolabile stabilizzato 3 25v 12a con lm723 elettronica schema elettrico circuito electronic paradise schemi alimentatore stabilizzato da 1 2 a 28v 5a. Premetto che quest'alimentatore lo utilizzo in primis per caricade delle batterie 12v max 12 ah, e poi per provare altri componenti elettrici.

Alimentatore stabilizzato con tensione di uscita variabile ivancich stefano classe 4°ea. Ciao a tutti e benvenuti su at lab, nel video una guida. Figura 1 schema elettrico dell'alimentatore. Oggi con pochissimi euro si può acquistare un alimentatorino di bassissima potenza, con diverse tensioni di uscita…. Per caso è possibile far diventare anche quest'alimentatore regolabile?

schema alimentatore con corrente e tensione variabile 3 ...
schema alimentatore con corrente e tensione variabile 3 ... from www.baronerosso.it
Oggi con pochissimi euro si può acquistare un alimentatorino di bassissima potenza, con diverse tensioni di uscita…. Il c da 100 microf fa in modo che il fan parta all'accensine dell'alimentatore, nonostante che la sua alimentazione di default non sia sufficiente a farlo partire (circa 5v). Viene utilizzato un max639 ovvero un convertitore Un alimentatore utile per alimentare piccoli dispositivi elettrici/nici, o per circuiti elettronici hobbystici. Consideriamo il caso in cui sia richiesta una tensione stabilizzata in uscita di 13,8v (per alimentare un rtx) a 20 ampere (continui); La tensione all'ingresso dello stabilizzatore e' pari a. Schema della sezione di rete e alimentatore completo lo schema della sezione rete può essere quello classico,. E' un semplice alimentatore stabilizzato, costruito volutamente con materiale di recupero e semplice reperibilita'.

Un alimentatore utile per alimentare piccoli dispositivi elettrici/nici, o per circuiti elettronici hobbystici.

Alimentatore regolabile da 1.3 v a 35 v, costruito a partire da due alimentatori switching per notebook e dotato di regolazione lineare basata su lm317 e transistor pnp di potenza. Un semplice ed efficiente alimentatore con la serie lm78xx. In conseguenza della relativa potenza elettrica che lo ha determinato, viene definita resistenza termica ed espressa in °c/w. Alimentatore lineare regolabile con protezione da cortocircuiti con tensione da 0v a 25v e corrente da 4a… intro. Con lo schema dell'alimentatore stabilizzato, viene descritto tutto il funzionamento dell'intero dispositivo realizzato. Idealmente lineare, regolabile tramite la variazione della resistenza Sotto carico si presume pari a. Ossia, per spiegarmi, se io regolo per 2 ampere, vorrei che l'alimentatore non superi tale valore ed accendesse un led. Ciao a tutti, oggi in questo tutorial vi mostrerò come realizzare un alimentatore variabile in grado di erogare una tensione regolabile tra 1.2÷37 v e una corrente massima di 5a. 25.4v x 0,9 = 23v circa. Alimentatore stabilizzato da laboratorio, 5 v, da 1a a 5a. Se ne autorizza la copia purché non sia a scopo di lucro. Per avere a disposizione un alimentatore più potente risulta necessaria una leggera complicazione del circuito, aggiungendo dei transistor in parallelo all'lm317, i quali (lavorando in zona di saturazione.